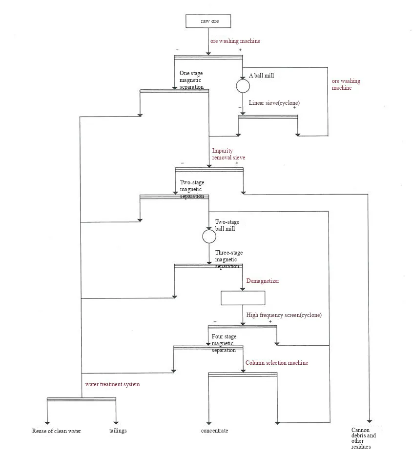
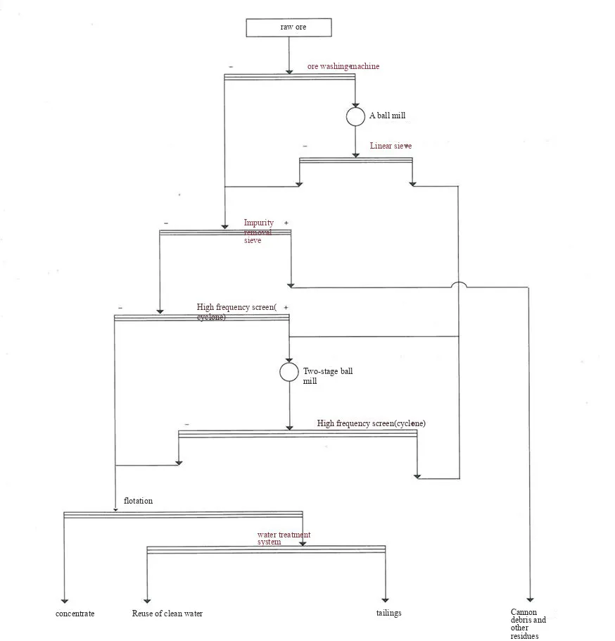
The screening equipment series includes linear screen, circular vibrating screen, high-frequency screen, laminated screen, and flip-flap screen. The mineral recovery and comprehensive utilization equipment series includes slag extractors, filters, etc.
The Banana Screen (also known as the equal/constant thickness screen) adopts a heavy-duty screen design, featuring a large self-weight and strong projection force. The screen surface is arranged at multiple angles, enabling rapid stratification and efficient screening. It is widely used in mining and building materials for material grading, dewatering, and desliming operations.
| Deck Type | Model | Dimension (mm) | Model (Double Deck) | Dimension (mm) |
|---|---|---|---|---|
| Standard Series | BJH-BVS2461 | 2400×6100 | BJH-BVSD2461 | 2400×6100 |
| BJH-BVS3061 | 3000×6100 | BJH-BVSD3061 | 3000×6100 | |
| BJH-BVS3673 | 3600×7300 | BJH-BVSD3673 | 3600×7300 | |
| BJH-BVS4373 | 4300×7300 | BJH-BVSD4373 | 4300×7300 | |
| BJH-BVS4385 | 4300×8500 | BJH-BVSD4385 | 4300×8500 |
Note: Other non-standard size screening machines can be customized according to customer needs.
Primary Applications: Coal, mine, iron ore, sand, gravel aggregates.



Our components are processed using dedicated CNC machining centers. Laser cutting is used to minimize heat impact, ensuring low roughness and high appearance quality. Vibration exciter boxes utilize precision casting technology for superior accuracy.





